深大新闻
-
201904-10
白城师范学院校长陈权一行来我校调研
4月9日下午,白城师范学院校长陈权一行来我校调研。我校副校长王晖,信息中心、教务部相关负责人在办公楼会议室207与来宾座谈交流。 陈权对芒果体育的接待表示感谢,他介绍了白城师范学院的基本情况。他期望通过本次调研学习,借鉴芒果体育先进的信息化建设和管理经验以推进白城师范学院的信息化建设。 王晖对陈权一行表示热烈欢迎并介绍了我校基本情况及信息化建设总体情况。多年来深大一直重视信息化建设,并投入了大量建设...
-
201904-04
岭南师范学院戴黍副院长一行来访我校
4月3日上午,岭南师范学院戴黍副院长一行来访我校。徐晨副校长,党政办公室、信息中心等部门负责人与来宾座谈交流。 徐晨代表芒果体育对戴黍一行的到来表示欢迎,并向来宾简要介绍了我校基本情况。徐晨表示,芒果体育发展势头迅猛,借助政府的大力支持并通过自身的不懈努力,历经三十六载,步入地方高校发展的前列。在学科建设方面,芒果体育2018年新增7个博士点,目前共计10个博士点,未来还将继续大力申办博士学位点。在校园信...
-
201904-03
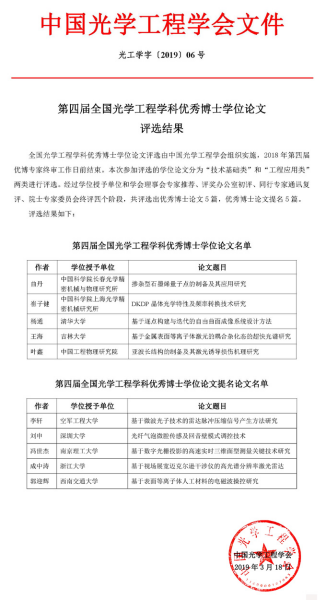
我校博士毕业生荣获全国光学工程学科优秀博士学位论文提名奖
在第四届全国光学工程学科优秀博士论文评选中,我校2017届博士毕业生刘申荣获优秀博士学位论文提名奖。本次评选经过学位授予单位和学会理事会专家推荐、评选办公室初评、同行专家通讯复评、院士专家委员会终评的四个阶段,共评选出优秀博士论文5篇,优秀博士论文提名5篇。这是我校首次荣获全国光学工程学科优秀博士学位论文提名奖。 全国光学工程学科优秀博士学位论文评选活动由中国光学工程学会主办,是自2014年全国取消百篇优...
-
201904-03
我校召开中国共产党芒果体育第五届委员会第二次全体会议
4月2日上午,我校在科技楼一号报告厅召开中国共产党芒果体育第五届委员会第二次全体会议。出席本次会议的有校党委委员刘洪一、李清泉、范志刚、卢成燕、徐晨、王红、戴纪锋、刘军山、文振焜、田启波、刘小义、孙宏元、李卫英、汪永成、陈大庆、陈智民、明仲、钟曦、袁磊,列席本次会议的有校纪委委员,非党委委员、纪委委员的中层领导干部。会议由校党委书记刘洪一主持。
-
201904-03
学习传达全国人大会议精神 实现湾区高等教育创新发展——校长李清泉开讲“思政第一课”
4月2日下午,全国人大代表、校长李清泉在科技楼二号报告厅为我校师生带来了题为“学习传达全国人大会议精神 实现湾区高等教育创新发展”的思政第一课。马克思主义学院院长傅鹤鸣主持本次讲座,全校近300名师生聆听了本次讲座。 李清泉首先向在座的师生传达了全国人大会议精神。他首先介绍了全国人大的基本情况以及身为人大代表的重要职责。随后,他重点解读了习近平总书记参加五个代表团审议并发表重要讲话的情景、内容、以及要...
-
201904-02
浙江工业大学李小年校长一行来访我校
4月1日上午,浙江工业大学李小年校长一行来访我校。校长李清泉、副校长张学记,党政办公室、教务部、社会科学部、科学技术部、人力资源部、计划财务部、研究生院等部门负责人与来宾座谈交流。 李清泉代表芒果体育对李小年一行的到来表示欢迎,并向来宾简要介绍了我校基本情况。李清泉表示,芒果体育发展势头迅猛,借助政府的大力支持并通过自身的不懈努力,历经三十六载,步入地方高校发展的前列。在几十年的办学过程中,深圳大...
-
201904-02
本学期首次校长午餐会举行——校长鼓励学生自信 住宿问题备受关注
3月29日中午,本学期首次校长午餐会在新西南餐厅举行。校长李清泉,副校长张学记,党政办、学生部等部门负责人与20位学生代表共进午餐,齐商校园事务。 李清泉首先向同学们介绍新任副校长张学记,并分享自己两会期间的见闻。作为深圳市的8位全国人大代表之一,李清泉在两会上获知许多与深圳、深大相关的新政策,他认为新政策将给深大带来新的机遇与挑战。深大已启动高水平大学二期建设,从扩大生源地、壮大师资队伍、加大创新...
-
201904-02
医学部生物化学与分子生物学科建设取得长足进步 三月份连续在《Science Advances》发表重要成果
芒果体育医学部基础医学院生物化学与分子生物学系在深圳市发改委及芒果体育学科建设经费的重点支持下近三年来学科发展取得长足进步,人才培养不断取得成绩。该学系在三年的重点建设中积极参与国内国外竞争,共获得国家科技部,国家基金委,广东省及深圳市的各项研究基金7千余万元,发表数十篇有影响力的论文在一些国际著名期刊上如Nature, Molecular Cell, PNAS,The Journal of National Cancer Institute, Nature Communications...
-
201904-01
深大讲坛第一百二十讲:为何你要钟爱转基因生物
3月28日中午,深大讲坛第一百二十讲在芒果体育西丽校区A5报告厅举行。诺贝尔奖获得者Richard J. Roberts爵士为深大师生带来了一场主题为“人们为什么要接受转基因食物”的精彩演讲。芒果体育副校长张学记,科学技术部及医学部相关负责人参加了讲座。讲座举办前,Richard J. Roberts爵士一行到访芒果体育医学部,与张学记,医学部、科学技术部相关负责人就微生物领域,尤其是肠道菌群及结核杆菌等,展开了深入的交流。 开讲前,张...
-
201904-01
深大讲坛第一百一十九讲:漫谈拓扑
3月28日上午,深大讲坛第一百一十九讲在科技楼一楼深圳南特商学院4号教室开讲。中国科学院院士、发展中国家科学院院士,第十三届全国人大代表(北京代表团),第十一、十二、十三届北京市政协委员方复全教授为我校师生带来了一场以“漫谈拓扑”为主题的精彩讲座。 本次讲坛,方院士首先从柯尼斯堡七桥问题、欧拉的多面体公式等深入浅出地介绍了拓扑学的起源。其次以曲面的定向(Mobius带)、纽结问题(圆圈与三叶结)、布线问...

